菜单按钮条纹
菜单按钮条纹
菜单按钮条纹
学校首页
部门首页
部门简介
动态要闻
部门动态
学校要闻
通知公告
规章制度
学习园地
统战工作
视听工信
图集
视频
规章制度
当前位置:
首页
>
规章制度
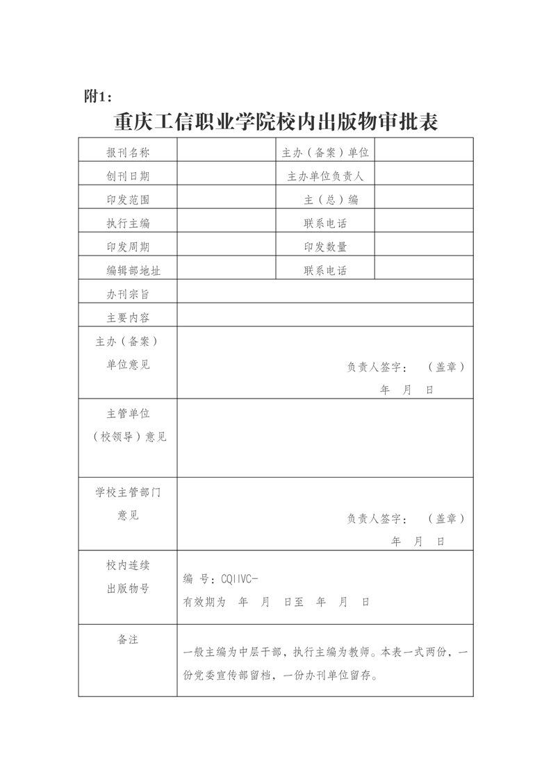
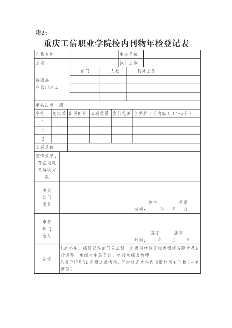
《重庆工信职业学院校内出版物管理办法》
时间: 2024/12/18
来源:本站
访问次数: